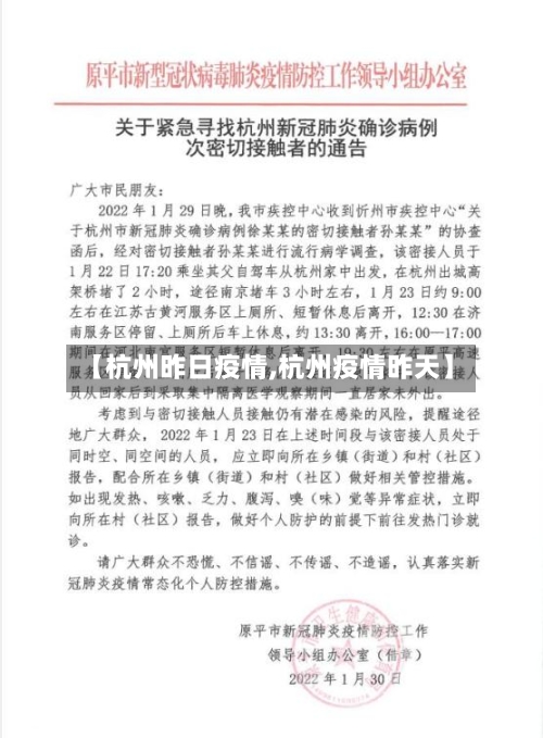
【杭州昨日疫情,杭州疫情昨天】
杭州新增1例新冠肺炎确诊病例(轻型),为集中隔离人员
〖壹〗、月13日截至9时 ,杭州新增1例新冠肺炎确诊病例(轻型),为集中隔离人员,12月7日以来累计报告确诊病例18例。病例基本情况确诊病例王某某 ,女,38岁,现住址为上城区望江街道清江路清泰南苑2幢,工作单位为东古(浙江)调味食品有限公司 。关系:为12月7日报告的确诊病例闫某某的同办公室同事 ,但12月2日至5日期间与其无接触。

〖贰〗 、月28日0-5时,杭州新增1例本土新冠肺炎确诊病例,具体情况如下:病例基本信息:该病例为外市返杭人员 ,现住址为拱墅区长庆街道贡院小区。病例系主动就诊时被发现,近来已闭环转运至定点医院隔离治疗,情况稳定 。

〖叁〗、月11日 ,杭州新增3例新冠肺炎确诊病例(轻型)、1例无症状感染者,均为集中隔离人员,具体信息如下:确诊病例郑某 基本信息:女 ,28岁,现住址为上城区马坡巷21号楼,东古(浙江)调味食品有限公司职员 ,为7日报告的确诊病例闫某某同办公室同事,12月2-5日与其无接触。


突然两起疫情接连上热搜,啥情况?
杭州学校疫情情况:昨晚,杭州西湖区某小学某班级出现不少学生因发热症状陆续请假的现象,经抗原检测 ,有10人确诊感染新冠。学校当即对该班进行停课4天的调整。杭州拱墅区某中学也检测出5例新冠病例 。消息一出,迅速在家长群扩散并引发部分人的恐慌。
新冠再次引发关注并不意味着会回到过去的大规模恐慌状态,但确实需要保持警惕并做好基本防护。新冠再次登上热搜的背景 近期 ,新冠再次成为公众关注的焦点,部分学校出现阳性学生,引发了对新一轮疫情的担忧 。然而 ,近来流行的毒株与第一波高峰期基本相同,并未出现新的大规模变异。
感染情况:有部分市民被感染,有市民分享从感染到自愈全过程 ,大人孩子居家隔离一周左右痊愈,此说法得到证实。资源情况:网上所说买不到药不实,只是部分药店买不到连花清瘟 ,其他同类感冒药准备充足,医院可正常就诊,不过大部分人主动居家 。
保定疫情相关情况如下:自12月起全域实行常态化防控,部分市民感染但情况不夸张 ,未出现严重医疗挤兑,药店除部分连花清瘟外药品充足,医院可正常就诊 ,此次情况提醒人们“放开 ”后需做好心理和行动准备。 具体内容如下:保定疫情现状防控情况:自12月起,保定就已经全域实行常态化防控。
杭州疫情核酸采样结果最新消息(持续更新)
〖壹〗 、全市范围截至12月8日8时,全市已排查管控密接、次密接4336人 ,均已落实管控和核酸采样 。对感染者居住小区、工作场所及周边区域人群开展核酸检测,共采样86465人,已出结果39080人 ,均为阴性。详细内容可借鉴《12月8日杭州核酸采样结果皆为阴性》。
〖贰〗、截至2021年12月7日13:00,浙江新冠疫情阳性病例最新消息如下:绍兴市上虞区发现1例初筛阳性病例发现时间:12月7日0时30分,上虞区在日常“应检尽检”核酸检测中 ,发现1支1:10混检阳性样本 。
〖叁〗 、电话确认:直接拨打宁围街道社区卫生服务中心或各采样点公示电话,核实最新开放情况。线上查询:通过“杭州本地宝”公众号回复【常态核酸】,获取杭州全市常态化检测点动态更新及地铁、公共场所核酸要求。
2022杭州余杭西溪雅苑疫情最新消息(持续更新)
〖壹〗、截至2022年1月14日13:55,杭州余杭西溪雅苑疫情最新消息如下:确诊病例情况自2022年1月1日以来 ,杭州共新增本土确诊病例1例。该病例为西溪医院肿瘤科住院部护士汪某,女性,现居住于余杭区五常街道西溪雅苑小区 。
〖贰〗 、截至2022年1月14日13:46:32 ,杭州公布的疫情管控区主要涉及余杭区五常街道西溪雅苑小区,具体信息如下:管控范围余杭区五常街道西溪雅苑小区被划定为管控区,该区域实行“人员只进不出 ,严禁人员聚集,原则上居家隔离 ”的管控措施。
〖叁〗、替代就诊点:患者需前往萧山区其他设有发热门诊的医疗机构就诊,包括萧山区第二人民医院、萧山区第三人民医院 、萧山区中医院、浙江萧山医院。疫情防控提示:重点区域管理措施:对2022年1月9日起到访过余杭区西溪雅苑小区、西溪医院的人员 ,实行“3+11”管理措施(3天居家健康观察+11天日常健康监测) 。
3月14日8时-3月15日8时杭州新增3例新冠病毒无症状感染者
〖壹〗 、月14日8时-3月15日8时,杭州新增3例新冠病毒无症状感染者,具体情况如下:无症状感染者基本信息无症状感染者6:现住址为余杭区余杭街道桃源小镇东方苑 ,有国内中高风险地区所在地旅居史。无症状感染者7:现住址为余杭区仁和街道双陈村钮家塘自然村,为0309余杭疫情关联病例。
〖贰〗、广东:48例,其中深圳市39例、东莞市9例 。福建:33例,其中泉州市31例 、厦门市2例。浙江:31例 ,其中嘉兴市16例、衢州市14例、金华市1例。辽宁:24例,其中大连市9例、营口市8例 、沈阳市6例、阜新市1例 。江苏:20例,其中常州市15例、连云港市3例 、苏州市2例。
〖叁〗、总体情况:31个省(自治区、直辖市)和新疆生产建设兵团报告新增确诊病例3602例。境外输入病例:95例 。分布:广东20例 ,广西17例,上海12例,浙江12例 ,北京9例,山东9例,福建6例 ,四川4例,天津3例,辽宁1例 ,吉林1例,湖北1例。
杭州新增3例新冠肺炎确诊病例(轻型)、1例无症状感染者,均为集中隔离人...
〖壹〗、月11日,杭州新增3例新冠肺炎确诊病例(轻型) 、1例无症状感染者,均为集中隔离人员 ,具体信息如下:确诊病例郑某 基本信息:女,28岁,现住址为上城区马坡巷21号楼 ,东古(浙江)调味食品有限公司职员,为7日报告的确诊病例闫某某同办公室同事,12月2-5日与其无接触。
〖贰〗、截至2021年12月10日18时 ,杭州本轮疫情共报告3例确诊病例(其中1例为此前无症状感染者转为确诊)、10例无症状感染者(新增1例从管控人员中发现)。以下是详细信息:病例总体情况自2021年12月5日起,杭州累计报告3例确诊病例和10例无症状感染者 。
〖叁〗 、月13日截至9时,杭州新增1例新冠肺炎确诊病例(轻型) ,为集中隔离人员,12月7日以来累计报告确诊病例18例。病例基本情况确诊病例王某某,女 ,38岁,现住址为上城区望江街道清江路清泰南苑2幢,工作单位为东古(浙江)调味食品有限公司。
〖肆〗、022年10月30日0-24时,浙江省新型冠状病毒肺炎疫情情况如下:新增本土阳性感染者:共3例 。其中 ,集中隔离点检出2例,卡口拦截1例,均已落实管控措施。新增确诊病例:共1例 ,且为本土病例(台州市)。该病例系此前无症状感染者转为确诊,当日无新检出确诊病例 。同时,无境外输入病例。
〖伍〗、月7日16时左右 ,杭州市召开新型冠状病毒肺炎疫情防控工作第三十九次新闻发布会,通报了两名新冠肺炎轻型确诊病例的行动轨迹,提醒与病例有时空交集的人员主动向社区报告或检测核酸。
发表评论